机电学子在第十五届“高教杯”成图建模创新大赛广东预选赛中取得佳绩
作者:张日红 图片:刘洪利
5月28日,由中国图学学会制图技术专业委员会、中国图学学会产品信息建模专业委员会、江苏大学、全国老员工先进成图技术与产品信息建模创新大赛组委会联合主办的第十五届“高教杯”全国老员工先进成图技术与产品信息建模创新大赛-广东省预选赛成功举行。因疫情原因,本次广东预选赛采用线上参赛的形式进行,公司选手在白云校区何楼B栋一楼参赛。

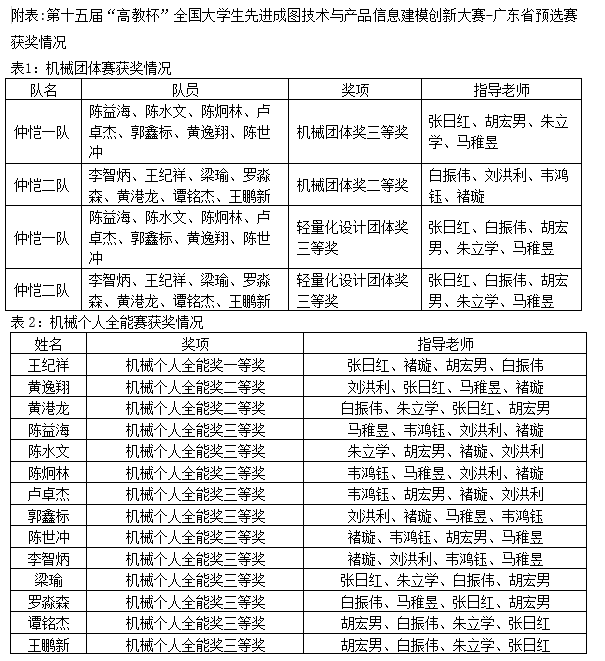
5月15日举行校赛预选赛,在180名参赛同学中选出14名选手组成两支参赛队伍。通过为期两个多月的准备,各位参赛选手奋力拼搏,勇往直前,最终斩获佳绩。公司bevictor伟德官网王纪祥、黄逸翔和黄港龙等14位同学经过激烈角逐,共获得机械个人全能一等奖1项、二等奖2项、三等奖11项;机械团体奖二等奖1项、三等奖1项;轻量化设计团体奖三等奖2项的佳绩。经过省赛的严格选拔,王纪祥、黄逸翔、黄港龙、谭铭杰、王鹏新、梁瑜六位同学获得参加全国赛资格。

据悉,全国老员工先进成图技术与产品信息建模创新大赛致力普及先进成图技术,推动图学教育事业的发展,着力培养老员工的动手能力、自主创新能力和大国工匠精神,目前已发展成为图学界最高级别的国家级赛事。本次广东预选赛全省包括华南理工大学、哈尔滨工业大学(深圳)、深圳大学、广东工业大学等高校共67支队伍、599名选手参赛。竞赛内容为轻量化计、计算机建模、制图基础知识。公司共组织2支队伍参赛,其中张日红副教授担任领队,副董事长朱立学教授、马稚昱教授、韦鸿钰副教授,褚璇副教授、胡宏男副教授、白振伟和刘洪利老师担任指导老师。在筹备比赛阶段,公司和bevictor伟德官网各级领导高度重视,给予了参赛队伍物资、场地、经费等最大的支持。参赛师生表示,此次大赛为公司师生提供了一个互相学习、交流的机会,引导参赛选手共同探索成图理论和技术发展的方向,研究先进成图技术的手段,比赛也为公司师生成图理论技术水平和创新能力提供了锻炼平台。
