韦德官方网站机电工程公司
2025年硕士研究生招生调剂公告
一、调剂专业及要求
考生相关条件需符合教育部和公司的调剂政策及要求,其报考专业要求及初试科目成绩要求和遴选办法如下:
1.符合调入专业的报考条件和初试基本成绩要求。
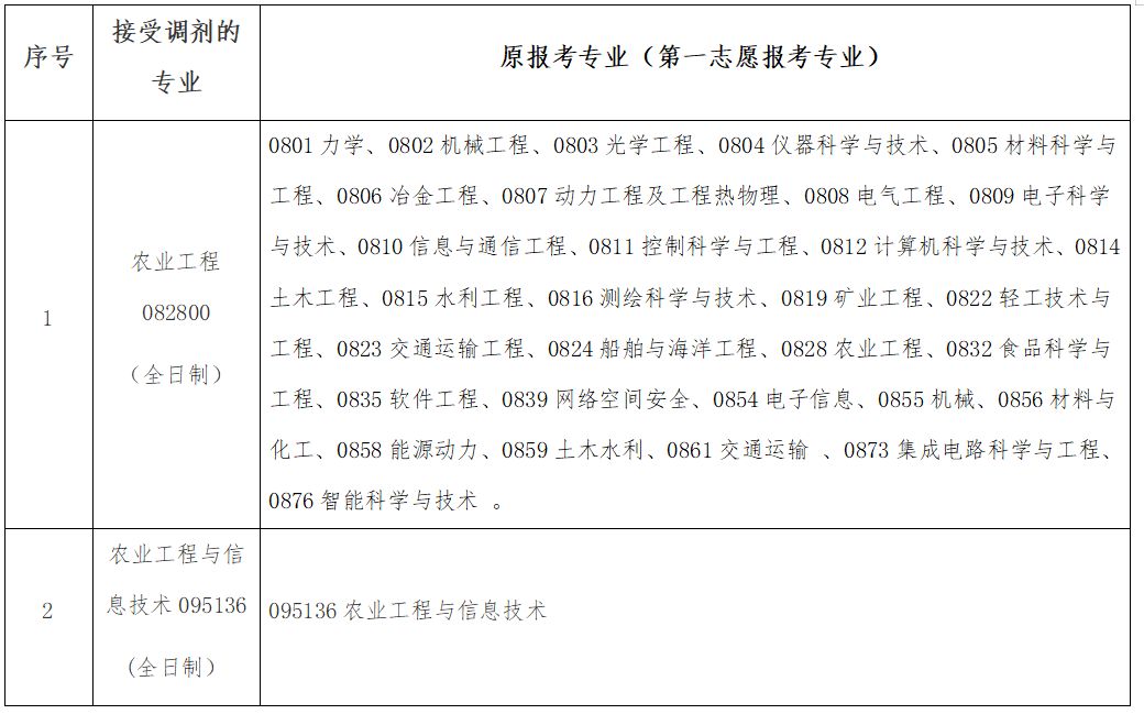
2.接受调剂的专业及原报考专业(第一志愿报考专业)要求如下:

二、调剂系统开放具体时间
2025年4月8日,开放时间不低于 12 小时,具体时间稍后公布。
三、调剂及复试的程序和要求
1.公司将在全国硕士研究生招生信息网调剂服务系统上,对符合调剂要求的考生发送复试通知。考生须在系统上及时确认是否同意接受并按要求参加公司的复试,未在规定时间内确认的,视同放弃。
2.复试采用现场复试方式进行(复试时间另行通知)。其他按照《韦德官方网站2025年硕士研究生招生复试录取办法》《bevictor伟德官网2025年硕士研究生招生复试工作细则》执行。
3.调剂志愿锁定时间为24小时,锁定时间到达后,如公司未明确受理意见,系统自动解锁。请考生认真查看调剂要求,在志愿锁定时间内公司不予解锁。
四、公司联系人及电话
联系人:代老师
联系电话:020-89003183(周一至周五:上午8:00-12:00,下午14:30-17:30)
联系邮箱:115058496@qq.com
bevictor伟德官网
2025年4月2日